关于做好上海市2026年度全国高级经济专业技术资格考试工作的通知
一、考务工作安排

日常咨询服务及监督电话:021-12333转人事考试
报名系统具体操作和考试资格核查情况可联系报名核查服务点(以下简称报名点)咨询,报名点联系方式:
上海继续工程教育协会(静安区梅园路77号18楼1803室)
报名点代码:1031
服务电话:62277269 63802205 15902162163
服务邮箱:jingjishi02@126.com
报名点提供考试资格核查等报名服务(报名期间和核对确认期间每天9:30-11:30,13:30-16:00,不含资格抽查复核期间),非考试地点。
特别提示:高级经济师实行考试与评审相结合的方式,2026年计划申报高级经济师职称的人员须参加高级经济师考试。
(一)考试大纲
高级经济考试大纲在中国人事考试网公布。
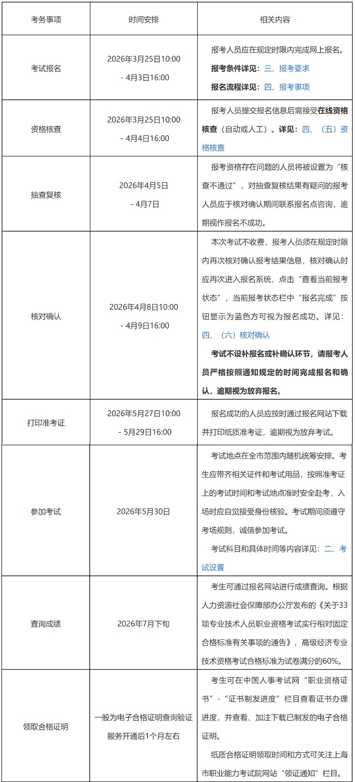
(二)考试科目时间安排
高级经济考试设置工商管理、农业经济、财政税收、金融、保险、运输经济、人力资源管理、旅游经济、建筑与房地产经济、知识产权等10个专业类别。考试分为2个批次实施,各批次专业类别的划分和考试时间,视报名情况另行确定。

(三)考试成绩管理办法
应试人员须达到全国统一合格标准,方可取得考试成绩合格证明。合格证明自考试通过之日起,在全国范围5年内有效。
(一)报考对象
1.考试实行属地化管理,具有本市户籍、或持有上海市居住证(在有效期内)、或在本市相关单位工作且近两年内在本市累计缴纳社会保险满12个月(截至报名结束前一个月)、或报名时本市社会保险处于正常缴费状态,并符合报考条件的人员,可在本市报名参加考试。
2.根据国家规定,符合报名条件的港澳台人员可以在工作地或居住地就近报名参加经济专业技术资格考试。
港澳台人员在报考时,应根据报名条件规定,提交本人身份证明(港澳台居民居住证或香港、澳门特区护照/身份证明、港澳居民来往内地通行证、台湾居民来往大陆通行证)、国务院教育行政部门认可的相应专业学历或学位证书(持香港、澳门、台湾地区或者国外高等学校学历或者学位证书的,学历、学位证书须经教育部留学服务中心认证),以及从事相关专业工作年限的证明。
外籍人员报考事宜按照国家相关规定执行。
(二)报名条件
凡遵守中华人民共和国宪法和法律,具有良好的道德品行和业务素质,且具备下列条件之一者,可以报名参加高级经济专业技术资格考试:
1.具备大学专科学历,取得中级经济专业技术资格后,从事与经济师职责相关工作满10年;
2.具备硕士学位,或第二学士学位或研究生班毕业,或大学本科学历或学士学位,取得中级经济专业技术资格后,从事与经济师职责相关工作满5年;
3.具备博士学位,取得中级经济专业技术资格后,从事与经济师职责相关工作满2年。
取得会计、统计、审计中级专业技术资格,符合以上学历、年限条件的,可以报名参加高级经济专业技术资格考试。
取得房地产估价师、咨询工程师(投资)、土地登记代理人、房地产经纪人、银行业专业人员中级职业资格,可对应中级经济专业技术资格;取得资产评估师、税务师职业资格等相关职业资格,可根据《经济专业人员职称评价基本标准条件》规定的学历、年限条件对应初级或中级经济专业技术资格,并可作为报名参加高一级经济专业技术资格考试的条件。《经济专业人员职称评价基本标准条件》详见《人力资源社会保障部关于深化经济专业人员职称制度改革的指导意见》(人社部发〔2019〕53号)附件。
知识产权专业人员2020年前按照相关规定获得的知识产权领域中级职称,可作为报考知识产权专业高级经济考试的条件。
(三)补充说明
1.学历学位要求
报名条件中的学历或学位,是指属于国民教育系列或者国务院教育行政部门批准或认可的学历或学位,报考人员应完成教育教学计划规定内容并获得相关学历、学位证书。大学专科及以上的学历和学位包括参加普通高等教育、成人高等教育、电大开放教育、网络远程教育、高等教育自学考试所取得的学历和学位。境内高等教育学历学位信息无法通过报名系统在线自动核验的,须登录中国高等教育学生信息网(学信网)完成验证/认证。持香港、澳门、台湾地区或者国外院校学历或学位证书的,学历、学位证书须经教育部留学服务中心认证。因按有关机构规定,学历学位认证需要一定办理时间,请有参考意向的相关人员提前合理安排好验证/认证事宜,以免影响报名。
报名条件中的“第二学士学位”,是指根据《高等学校培养第二学士学位生的试行办法》((87)教计字105号),在大学本科毕业获得一个学士学位后,再攻读且取得的列入国家第二学士学位招生计划的学士学位,在层次上属于大学本科后教育。一个本科学习阶段跨专业选修课程获得的“双学位”或一个本科学习阶段获得中外合作办学授予的“双学位”“联合学位”,不属于第二学士学位。
2.工作年限计算
报名条件中的工作年限是指报考人员取得中级经济专业技术资格后,从事与经济师职责相关工作年限的总和,计算截止日期为2026年12月31日。
3.其他符合本市2026年度高级经济师职称评审要求的人员,也可在本市报名参加2026年度全国高级经济专业技术资格考试。网上报名时,“中级专业技术资格”栏应选择“中级经济专业技术资格”,“经济领域其他职业资格”栏应选择“符合地方有关规定的其他资格或证明”。
本次考试报名采用网上报名、在线资格核查的方式,报名网址为中国人事考试网“网上报名”栏目。
考试报名证明事项推行告知承诺制,有关专业技术人员资格考试报名证明事项告知承诺制详情可通过中国人事考试网“资格考试报名证明事项告知承诺制”专栏查询了解。报考人员报考时需认真阅读报考须知和中国人事考试网报考条件专栏中本考试报考条件。
(一)注册账号
考生须提前完成用户注册。注册时应确保姓名、证件类型、证件号码、手机号码输入准确,并牢记用户名和密码。
以往已在该报名系统注册的考生无需重新注册,报考前应提前登录报名系统,补充完善相关信息。
特别注意:考生注册时必须登记本人日常使用的手机号并保持手机畅通,随时关注主管部门或考试机构发送的短信通知(由于短信通知可能被手机系统拦截,请注意查看是否有被拦截的考试相关信息)、及时接听来电,当本人手机号码发生变更时应及时登录报名系统更新手机号码。如因手机号码错误、未及时关注短信或来电而影响报名和考试的,责任由考生本人承担。
(二)信息维护
考生注册后应尽快完成信息维护(上传照片、填写个人基本信息、学历/学位、工作经历、联系方式等),“账号信息完整度”为100%时才可进入考试报名。
考生应下载使用报名系统指定的“照片审核处理工具”,上传经该工具审核处理并保存后的本人近期彩色半身免冠正面证件电子照,照片底色背景为白色。报名照片将用于准考证、考场座次表、证书、证书查询验证系统,请考生上传照片时慎重选用,照片一经上传确认,不得更换。已在报名系统注册过的考生,仍使用原有照片。
网上报名系统将对考生身份信息、学历学位信息进行在线自动核查,考生可于信息提交24小时后登录报名系统查看核查结果,并在规定时限内进行考试报名(自动核查不通过不会影响后续报名,但应按规定接受人工核查)。建议考生预留充足时间,提前完成用户注册和信息提交,未注册或未完成核查的,无法进行考试报名。
(三)考试报名
考试报名时间为2026年3月25日10:00-4月3日16:00,网址为中国人事考试网“网上报名”栏目。
完成账号注册、信息维护以及在线自动核验的考生可在规定时限内进行考试报名,完成报名信息填报的考生须及时点击“保存”,并自行选择是否采用告知承诺制方式办理报名。
选择办理方式后应按照系统提示上传相关资料并点击“报名确认”。身份信息、学历学位等无法在线核查或在线核查未通过的报考人员,须按要求上传身份证件、学历学位认证报告等材料。不适用告知承诺制、未选择告知承诺制方式办理报名、撤回承诺申请的报考人员除以上资料外还须上传工作经历证明。
为加强专业技术人员职业资格考试报名证明事项告知承诺制事中监管,报考人员提交的境内高等教育学历学位信息如果无法通过在线自动核验,须按要求上传相关验证/认证报告,接受人工核查。具体操作方式参见中国人事考试网考生问答栏目“学历学位信息无法通过自动核验怎么办”“如何申请学历学位在线验证/认证报告”等相关内容。
考生务必确认本人符合报考条件并正确选择报考专业和考试科目,因报考条件不符或错误选报造成无法取得合格证书、成绩无效等后果的,责任自负。
特别注意:提交报名信息后当前报考状态栏中的“信息确认”按钮应当显示为蓝色。
(四)告知承诺
选择采用告知承诺制方式办理报名的报考人员应承诺本人已知晓证明事项名称、设定依据、证明内容和材料、考试组织机构的核查权利与报考人员的配合义务、承诺方式及不实承诺可能承担的法律责任等告知事项,已符合报考条件,填报的信息真实、客观,愿意接受考试组织机构的核查,愿意承担不实承诺的法律责任并接收处理。报考人员采用电子方式签署告知承诺书(电子文本),一经提交即具有法律效力,不允许代为承诺。
对已作出承诺的报考人员,身份、学历学位、所学专业等信息已经通过在线方式自动完成核查,且在资格考试诚信档案库无记录的,原则上无需再提供相关证明材料进行人工核查。报考人员作出承诺后,可在未报名成功且报名截止前撤回承诺。报考人员撤回承诺的,本年度该考试不再适用告知承诺制。在资格考试报名中存在虚假承诺行为的人员,不适用告知承诺制。按照《专业技术人员资格考试违纪违规行为处理规定》(人社部令第31号),存在严重违纪违规行为或特别严重违纪违规行为,被记入资格考试诚信档案库且在记录期内的人员,不适用告知承诺制。
在提交报考信息后,网上报名系统将对学历学位、所学专业、工作年限及专业工作年限等内容进行条件判断和在线核查,并根据不同的情况提示考生进行相应的操作。系统自动核查通过的人员无需人工核查。
不适用告知承诺制的、未选择告知承诺制方式办理报名的、撤回承诺申请的、身份信息、学历学位等无法在线核查或在线核查未通过的须按规定时限和要求接受人工核查(在线上传资料,无需前往现场)。人工核查截止时间为2026年4月4日16:00。
考生可于完成“报名确认”24小时后,重新登录网上报名系统,在“当前报考状态”中查询核查结果。如超过48小时未完成或未通过核查,或报名过程中有疑问,请考生及时联系网上报名时选择的报名点。
考试机构将于2026年4月5日-4月7日进行报考资格抽查复核,并将抽查复核中发现问题的人员设置为“核查不通过”。所有完成报名确认的考生应于2026年4月8日10:00重新登录报名系统查询核查状态,对人工核查或抽查复核结果有疑问的人员应于核对确认截止前联系报名点咨询,逾期视作报名不成功。
本次考试不收取报名考试费,考生须于2026年4月8日10:00-4月9日16:00进行网上核对确认。核对确认时,应再次进入报名系统,点击“查看当前报考状态”,当前报考状态栏中“报名完成”按钮显示为蓝色方可视为报名成功,同时确认本人符合报考条件、报考信息无误(特别注意报考专业和科目务必准确),报名成功的考生应下载报名表备用。
五、其他注意事项
(一)参加考试注意事项
1.考生应按时通过报名网站下载打印纸质准考证,仔细核对准考证个人信息并阅读应试须知。准考证下载遇有问题或准考证信息有误的,请及时与本人选择的报名点联系。
2.考试地点在全市范围内随机统筹安排,具体以准考证信息为准,请考生根据准考证上的考点安排提前规划赴考时间及路线。入场时应自觉接受人脸识别身份核验,配合现场工作人员管理。
3.本次考试为电子化考试,试题作答在计算机上进行。考场备有草稿纸,考试可携带的文具只限于黑色字迹的签字笔。严禁将手机、智能手表(手环)、智能眼镜、蓝牙耳机等具有通信、记录、拍照、存储、传输功能的电子设备带至座位。
4.应试人员应提前30分钟到达考场并尽早就座,以预留充足时间用于签到、测试考试设备、阅读《考场规则》《操作指南》等准备工作。考试开始5分钟后,迟到的应试人员一律禁止进入考场,考试开始2小时内应试人员不得交卷、离场。
5.高级经济考试系统支持的输入法有:中文(简体)-微软拼音输入法、中文(简体)-极点五笔输入法、中文(简体)-搜狗拼音输入法。
6.建议应试人员登录中国人事考试网,利用模拟作答系统,提前熟悉考试作答界面和考试流程,掌握计算器等工具的使用。
7.考试过程中,应试人员须严格遵守机考系统列明的考场规则、操作指南和作答要求。如遇考试机故障、网络故障等异常情况,应听从监考人员安排,不得擅自处置。
(二)成绩合格证明
2026年度全国高级经济专业技术资格考试将使用“人力资源和社会保障部人事考试中心”电子印章制发电子成绩合格证明。电子合格证明与纸质合格证明具有同等法律效力。推行电子合格证明后,纸质合格证明仍按原方式制发。已制发的纸质合格证明遗失、损毁,或者逾期不领取的,不再办理补发。
考生可通过中国人事考试网“职业资格证书”-“证书制发进度”栏目查看合格证明办理进度,并查看、加注下载已制发的电子合格证明。纸质合格证明领取时间一般为电子合格证明查询验证服务开通后1个月左右,具体安排请关注上海市职业能力考试院网站领证通知。

高级经济师,经济师高级职称,高级经济师培训,高经,经济师
咨询电话:4008887181,021-52386223
(文章信息收集于网络,如有侵权,请联系管理员删除。)
